苏州大学因工作需要,面向社会公开招聘科研助理11名,现将招聘有关事宜公告如下:
一、招聘岗位及人数
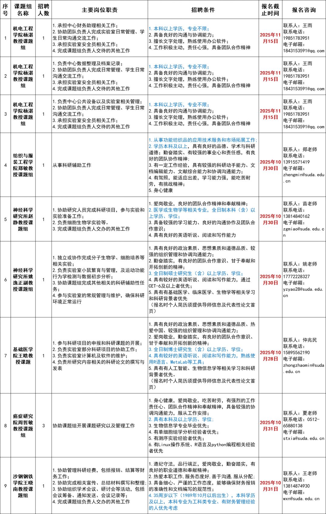
本次共7个课题组公开招聘11名科研助理,招聘岗位具体要求及工作职责等信息详见《苏州大学科研助理招聘岗位表》(见附件1)。
二、报名方式
(一)应聘人员通过电子邮件方式报名,报名截止时间及联系方式详见附件1。
(二)应聘人员须提交以下材料:
1.《苏州大学公开招聘报名表》(见附件2);
2.个人简历;
3.本科及研究生毕业证书、学位证书(应届毕业生可提供就业推荐表),取得国(境)外学历的,需提供教育部留学服务中心出具的学历学位认证书;
4.附件中要求的其他必备材料及能证明应聘者能力的相关资格证书和证明材料。
报名请提供上述材料的扫描件并在面试时提供原件核实。
三、其他有关事项
1.我校公开招聘各环节不收取任何费用,相关通知仅以苏州大学人力资源处网站公告为准,请应聘人员自行关注,我校不再另行通知;
2.应聘人员请按要求将所有应聘材料一并发送,材料不全者我校不予受理;
3.应聘人员请将邮件主题统一写成“应聘××课题组科研助理岗位”;
4.面试时间另行通知。
四、科研助理的管理和待遇规定根据《苏州大学科研助理管理暂行办法》执行。
附件2:苏州大学公开招聘报名表.doc
苏州大学人力资源处
2025年10月23日
温馨提示:微信搜索公众号【本地宝苏州招聘】,关注后对话框回复【苏大】可获取苏州大学招聘公告、招聘岗位、报名时间及方式、考核方式等信息!


事业单位
什么是?

